您好,欢迎访问
汉源县人民医院
全部
首页
医院概况
医院简介
联系我们
党建引领
专题专栏
党建信息
党风廉政
专家介绍
门诊排班
外系门诊排班
内系门诊排班
妇幼保健院区
医院动态
院内新闻
院务公开
招标采购
人事招聘
其他
患者服务
门诊预约
入院程序
医院导航
医保之窗
健康科普
院务公开
您的位置:
汉源县人民医院
> 院务公开
> 招标采购
招标采购
人事招聘
其他
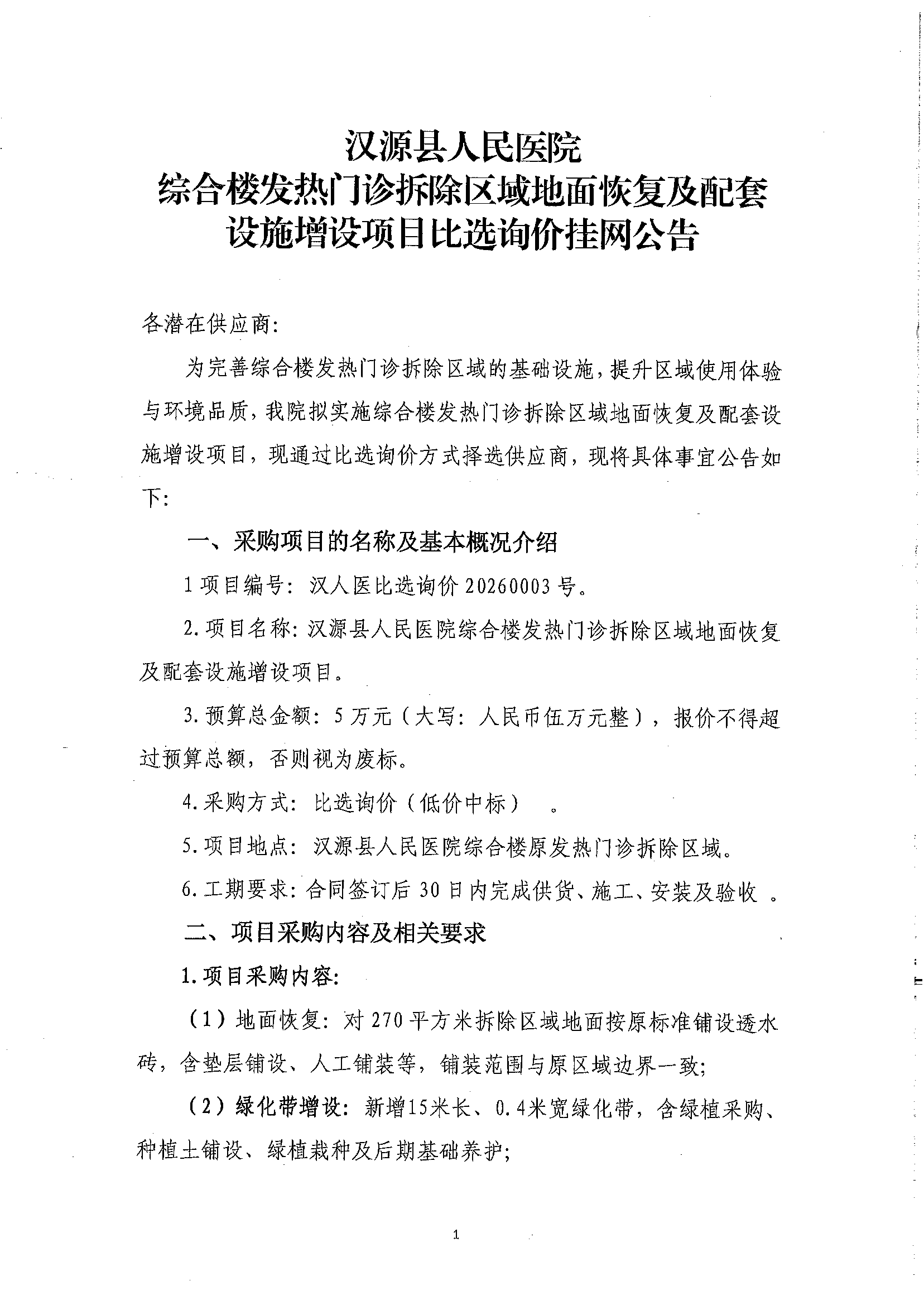
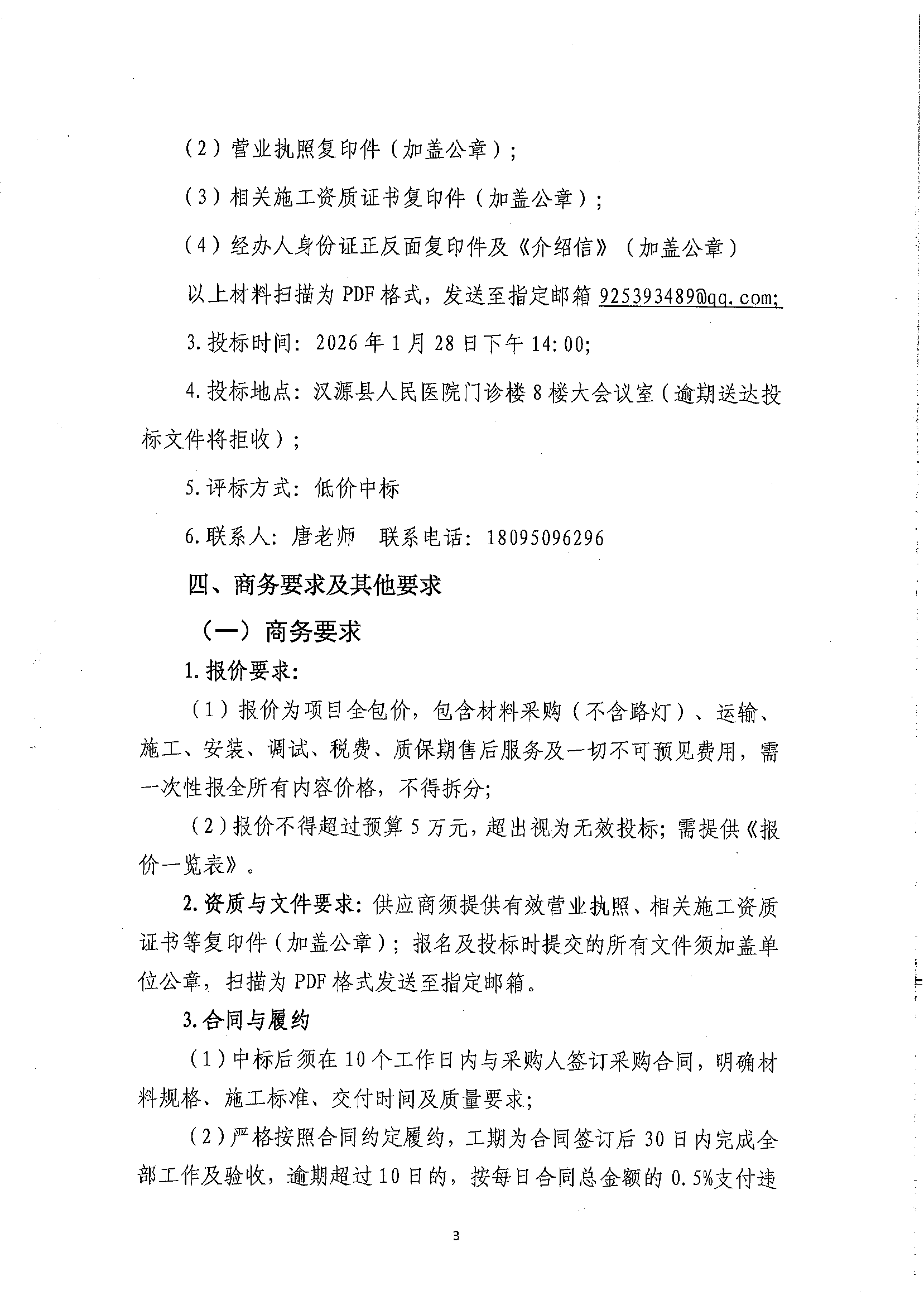
【招标采购】汉源县人民医院综合楼发热门诊拆除区域地面恢复及配套设施增设项目比选询价挂网公告
汉源县人民医院
发布时间:2026-01-23 09:41:34
浏览次数:
0
微信扫描二维码,关注我的公众号
上一篇
汉源县人民医院中心业务楼健康管理中心电缆增设项目结果公示
下一篇:
汉源县人民医院2026年自主招聘非在编放射科工作人员面试成绩和体检事宜的公告